250x250
Notice
Recent Posts
Recent Comments
Link
| 일 | 월 | 화 | 수 | 목 | 금 | 토 |
|---|---|---|---|---|---|---|
| 1 | ||||||
| 2 | 3 | 4 | 5 | 6 | 7 | 8 |
| 9 | 10 | 11 | 12 | 13 | 14 | 15 |
| 16 | 17 | 18 | 19 | 20 | 21 | 22 |
| 23 | 24 | 25 | 26 | 27 | 28 | 29 |
| 30 |
Tags
- 추천시스템
- 주가예측
- Linear
- 주식
- 회귀
- 주식연습
- DeepLearning
- CLI
- tensorflow
- 가격맞히기
- 머신러닝
- 템플릿
- 게임
- API
- 주식매매
- 코딩테스트
- 알고리즘
- 기초
- Regression
- 코딩
- 선형회귀
- 흐름도
- PyTorch
- 재귀함수
- 크롤링
- 연습
- 파이썬
- 딥러닝
- python
- 프로그래머스
Archives
- Today
- Total
코딩걸음마
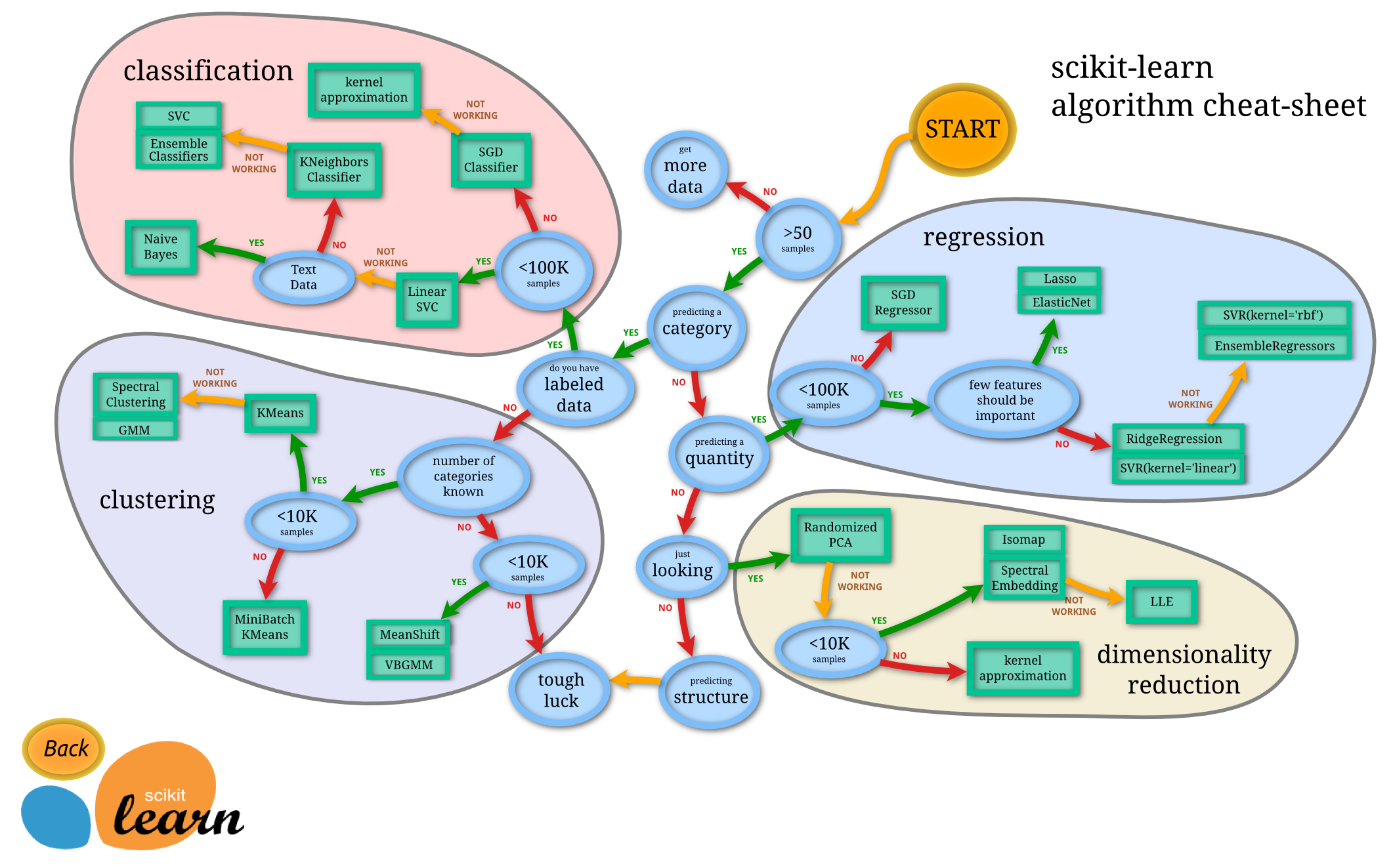
Scikit-learn 알고리즘 치트 시트 본문
728x90
머신러닝(ML)을 하기 전에 습관적으로 체크하자!

https://scikit-learn.org/stable/tutorial/machine_learning_map/index.html
728x90
Comments